首页
政府采购
采购公告
采购变更公告
答疑澄清
采购结果公示
单一来源公示
工程招标
招标公告
变更公告
中标公告
竞价动态
竞价公告
竞价变更
结果公示
监理服务
工程监理
造价咨询
预算编制
预算审核
结算审核
全过程跟踪审计
服务支持
行业动态
政策法规
委托之声
关于我们
HWT文化
荣誉资质
加入我们
联系我们
搜索
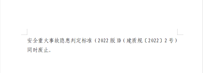
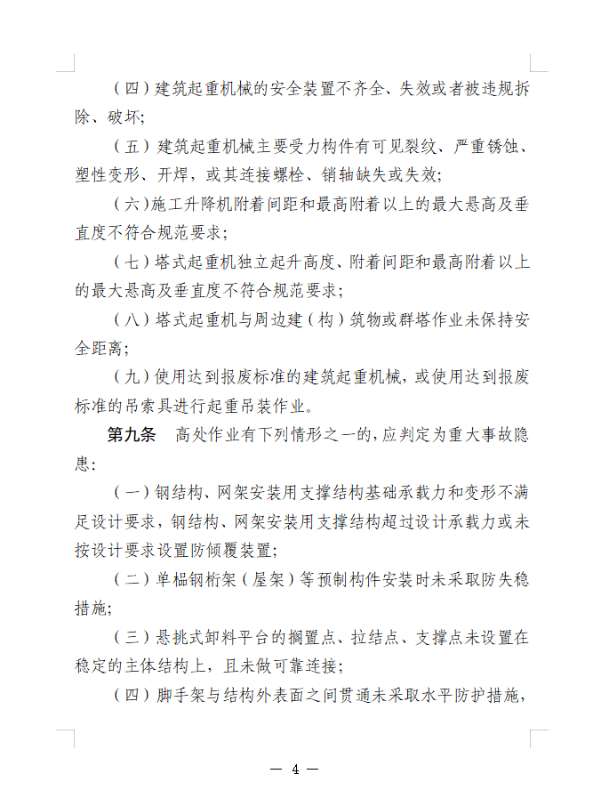
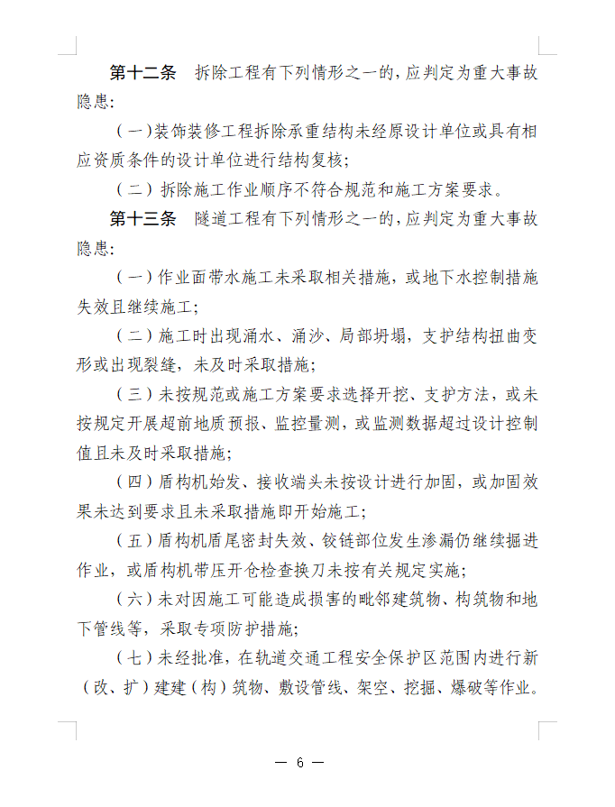
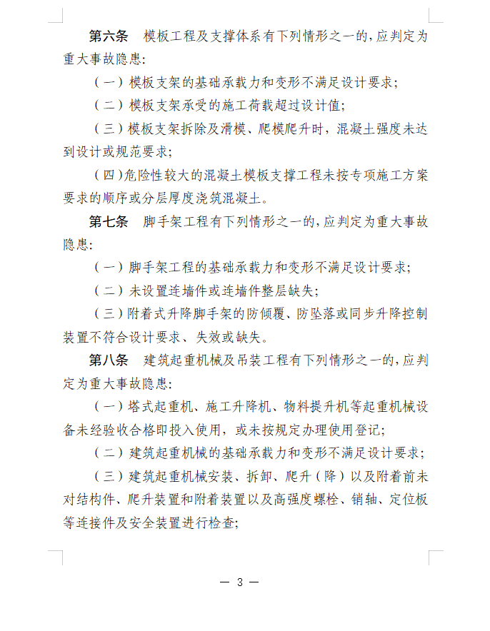
重磅!住建部印发2024版《房屋市政工程生产安全重大事故隐患判定标准》
发布时间:2024-12-10
浏览数量:207